一、重磅文献发表于顶级学术殿堂——《Nature Communications》
我们非常自豪地宣布,上海慧蓝生物科技有限公司的客户重要研究成果 《Positional BMP signaling orchestrates villus length in the small intestine》,成功发表于国际顶级学术期刊 《Nature Communications》!该项研究应用了慧蓝生物的多重免疫荧光试剂盒(基于Tyramide Signal Amplification, TSA技术)。
- 《Nature Communications》的地位与影响力:
- 隶属于世界最顶尖的科学出版集团——Nature Portfolio。
- 是国际公认的综合性科学旗舰期刊,覆盖自然科学所有领域(包括生物学、医学、化学、物理学等)。
- 以其极高的学术标准、严格的同行评审和广泛的全球影响力著称。
- 最新影响因子(Impact Factor)14.7,稳居JCR分区Q1区(Top期刊),是中科院分区综合性期刊1区TOP期刊。
- 在此期刊发表研究成果,标志着工作的原创性、重要性和技术严谨性得到了国际顶级同行的充分认可。
本研究由陈晔光院士领衔的多学科团队完成:
- 核心团队:
- 通讯作者 陈晔光 院士:清华大学教授、广州国家实验室研究员,长期致力于干细胞与微环境互作研究,尤其在TGF-β/BMP信号通路领域取得系列突破。
- 共同第一作者:王旭(清华大学)、李思琦(广州实验室)、刘源(广州实验室)等9位学者,涵盖发育生物学、计算模型、分子机制等方向。
- 合作单位:
集结清华大学、广州国家实验室、北京师范大学、中科院昆明动物研究所、昌平实验室等顶尖机构,融合干细胞生物学、数学建模、临床医学多学科优势。 - 团队突破性贡献:
- 首创"BMP信号空间累积模型",揭示细胞通过整合BMP浓度感知位置信息(图4b-f);
- 发现 Wnt-BMP双向调控通路(图6e-g),为肠道稳态维持提供全新理论框架。

二、该研究解决了发育与稳态的长期谜题
这项研究的意义远不止于发表顶刊,其科学价值在于首次系统阐明了小肠绒毛长度沿近-远端梯度变化的分子机制,并揭示了维持这一关键肠道结构稳态的核心信号网络。这解决了发育生物学和肠道生理学领域一个长期悬而未决的基础问题:
- 揭示普遍现象背后的机制: 小肠绒毛长度从十二指肠到回肠递减是一个普遍存在且重要的生理现象,直接影响营养吸收效率。本研究首次清晰地描绘了驱动这一形态梯度的核心信号——BMP信号梯度及其形成机制(Grem1抑制剂的差异表达与扩散)。
- 连接信号、位置与细胞命运: 研究创新性地提出并证实了BMP信号作为“位置信号” 的核心概念。它通过调控整合素表达诱导失巢凋亡(Anoikis),并最终决定细胞在绒毛上的“寿命”和位置,完美解释了绒毛顶端细胞脱落的定时机制。
- 阐明稳态调控的精密网络: 研究深刻揭示了BMP与Wnt信号通路之间精妙的互作平衡(BMP抑制Wnt以限制增殖;Wnt促进BMP以加速凋亡)。这种双回路调控网络(负反馈+正反馈) 是维持小肠绒毛长度稳态和上皮细胞快速更新平衡的核心引擎。
- 提供疾病理解的基石: 该发现为理解多种肠道疾病(如乳糜泻、炎症性肠病中的绒毛萎缩,或某些代谢疾病中的绒毛异常增生)的潜在机制提供了重要理论基础。BMP信号通路、整合素及其调控网络成为未来潜在的干预靶点。
三、慧蓝生物TSA技术:助力关键发现,成就顶刊发表
这项具有里程碑意义的研究,上海慧蓝生物提供的基于TSA技术的多重免疫荧光试剂盒助力其核心数据(特别是高分辨率、高灵敏度的蛋白空间定位信息)的获取。我们的技术在以下几个决定研究成败的关键环节发挥了不可替代的作用:
- 可视化低丰度磷酸化信号,精准绘制BMP活性图谱:
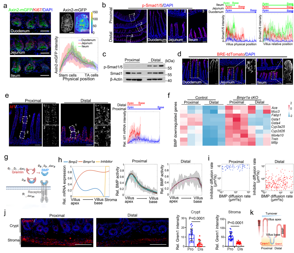
- 挑战: 磷酸化Smad1/5 (p-Smad1/5) 作为BMP信号活性的直接指标,丰度低,在组织原位检测难度极大。传统方法难以清晰、特异、定量地描绘其在绒毛上的梯度分布(图1,对应原文Fig.2b)及在再生过程中的动态变化(图2,对应原文Fig.5f)。
- 慧蓝TSA解决方案: TSA技术提供超高的信号放大能力,成功克服了这一挑战。它使得研究者能够:
- 精确量化BMP信号沿绒毛轴的强度变化,无可辩驳地证实了近-远端梯度的存在(图1,对应原文Fig.2b)。这是整个研究逻辑的起点和基石。
- 在复杂的肠道再生模型中,清晰捕捉p-Smad1/5信号的时空演变(图2,对应原文Fig.5f),有力支持了BMP作为“位置信号”和累积效应触发凋亡的理论。

图1(对应原文Fig.2)

图2(对应原文Fig.5)
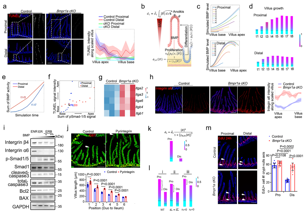
- 解析关键分子机制:BMP抑制整合素的空间证据:
- 挑战: 证明BMP信号在组织原位、空间特异性地抑制整合素(如Itga6)的表达,是连接BMP信号与Anoikis的核心环节。这需要在同一张切片上清晰显示蛋白表达模式及其与解剖结构的关系。
- 慧蓝TSA解决方案: TSA技术结合优化的免疫荧光方案,提供了卓越的空间分辨率和特异性。它使得研究者能够:
- 直观展示在野生型绒毛上Integrin α6表达从隐窝到绒毛顶端的梯度下降模式(图3,对应原文Fig.4h左)。
- 清晰呈现在Bmpr1a敲除后,Integrin α6在绒毛上皮持续高表达的状态(图3,对应原文Fig.4h右)。
- 这组直观的、空间定位的图像证据,是证明“BMP→抑制整合素→促进Anoikis”这一分子机制的最直接、最有力的实验支撑。

图3,对应原文Fig.4
- 支撑数学模型与复杂结论: 研究所建立的关于BMP梯度形成(反应-扩散模型)和绒毛生长调控的数学模型,其参数设定和验证极度依赖于通过TSA技术获得的精确、定量的蛋白表达和定位数据(如图2b, 图4h, 图5f)。没有这些高质量的原位数据,模型的可靠性和说服力将大打折扣。
慧蓝技术,顶刊之选
客户在Nature Communications上发表的这项重量级研究,不仅是对其科学洞察力的高度认可,也强力印证了上海慧蓝生物TSA多重免疫荧光试剂盒的卓越性能——它具备解决生命科学领域最前沿、最具挑战性问题(如低丰度信号分子检测、复杂空间定位、动态过程追踪)的技术实力,是助力科研工作者冲击国际顶刊、取得突破性发现的值得信赖的工具。
慧蓝生物将继续致力于开发和应用最先进的TSA检测技术,为全球科学家探索生命奥秘、攻克疾病难题提供最强有力的支持!我们期待见证更多客户利用慧蓝技术,在顶级期刊上发表更多具有深远影响力的研究成果!
目前慧蓝生物抗体试剂盒试用/四色荧光染色免费做,活动继续中!


慧蓝生物助力广大科研客户提供一站式完整多重免疫荧光的整体解决方案。
如有任何疑问,请随时通过以下方式联系我们的客服团队:
技术支持: 13026142229; 18371210073
销售&售后:19101712317;13026142229
服务热线 : 021-58153560
慧蓝生物公众号:
慧蓝生物客服微信:
**慧蓝生物,不止于服务**